Spálená součástka na základní desce notebooku
Moderátoři: Pic, Mods_senior, Mods_junior, HW spec team
Re: Spálená součástka na základní desce notebooku
No, neodpájel, smetl štětcem, "připájené" zbyly jen ty pájecí plošky plus chladič co je spojený s drainem. Ty plošky jsou ve vzduchu, takže ten spojený gain a source bude někde jinde. Lépe to bohužel nevyfotím, docela to jde vidět na té úplně první fotce.
-
Uziv00
Re: Spálená součástka na základní desce notebooku
Jak jsem psal - nemusí to být chyba. FET se spojeným GS funguje jako proudový zdroj (dynamický odpor). Klidně tak mohl fungovat.
Re: Spálená součástka na základní desce notebooku
No, jsem bral že když je v tomto zapojení prakticky nezničitelný, tak bude chyba jinde. Nejde ale použít nějaká náhrada dostupná v ČR? Hádám že nemůže být jen jeden tranzistor s těmito parametry. Co se dívám na doby dodání ze zahraničí, tak jsou docela šílené, čekat přes měsíc na tranzistor a pak zjistit že je chyba jinde se mi úplně nechce (není to můj notebook, akorát jsem dostal za "úkol" ho nějak zprovoznit
).
Re: Spálená součástka na základní desce notebooku
Pres mesic ? Z Nemecka to mas za 3 dny doma.
Re: Spálená součástka na základní desce notebooku
A kde to sežnu z Německa? Na ebayi vidím samou Čínu.
-
Tak jsem našel servisní manuál k E7440, což je dost podobný notebook, akorát má procesor o generaci starší:
http://www.s-manuals.com/pdf/motherboar ... matics.pdf - Str.43
Popř. Inspiron 3737 má podobný napájecí obvod:
http://www.s-manuals.com/pdf/motherboar ... matics.pdf - Str.35
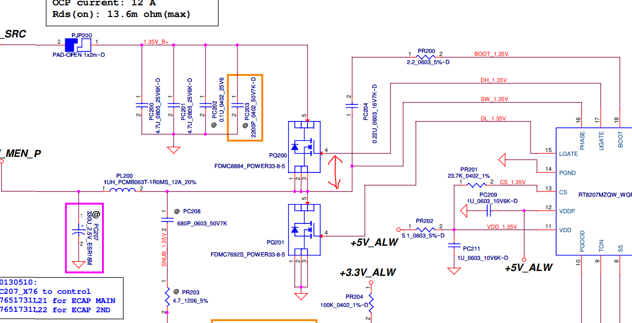
Tady ten PQ200 není zapojený se spojenými G a S. Jinak ten MDV1528 je údajně nahraditelný za AON7410 (popř. FDMC8884?)
-
Tak jsem našel servisní manuál k E7440, což je dost podobný notebook, akorát má procesor o generaci starší:
http://www.s-manuals.com/pdf/motherboar ... matics.pdf - Str.43
Popř. Inspiron 3737 má podobný napájecí obvod:
http://www.s-manuals.com/pdf/motherboar ... matics.pdf - Str.35
Tady ten PQ200 není zapojený se spojenými G a S. Jinak ten MDV1528 je údajně nahraditelný za AON7410 (popř. FDMC8884?)
Re: Spálená součástka na základní desce notebooku
Tak nevím, mezi G S je prostě zkrat, viz. červená šipka. Prošel jsem desku lupou, v té oblasti nic propojeného nevidím. Buďto je ještě v háji ten RT8207MZQW nebo je někde zkrat přes vrstvy plošného spoje.
Takže už se radši předem ptám, kdyby kupoval z ebaye novou desku, stačí když bude mít stejný kód, nebo tam jsou nějaké další možné problémy? Mám desku CN-0R1VJD (i5 5300u, iGPU) takže by měla fungovat: https://www.ebay.com/itm/Dell-Latitude- ... SwCuBgR~GO ?
Předpokládám že žádné úskalí nákupu přes ebay nejsou (nikdy jsem tam nic nekupoval).
Takže už se radši předem ptám, kdyby kupoval z ebaye novou desku, stačí když bude mít stejný kód, nebo tam jsou nějaké další možné problémy? Mám desku CN-0R1VJD (i5 5300u, iGPU) takže by měla fungovat: https://www.ebay.com/itm/Dell-Latitude- ... SwCuBgR~GO ?
Předpokládám že žádné úskalí nákupu přes ebay nejsou (nikdy jsem tam nic nekupoval).
Re: Spálená součástka na základní desce notebooku
Ja bych teda desku za 4000+ Kc nekupoval.
Na te desce muze byt v haji cokoliv dalsiho - porad nevis, jestli je ten pozar pricina
problemu nebo nasledek jineho problemu.
Na te desce muze byt v haji cokoliv dalsiho - porad nevis, jestli je ten pozar pricina
problemu nebo nasledek jineho problemu.
Naposledy upravil(a) petr22 dne 29 bře 2021 17:45, celkem upraveno 1 x.
Re: Spálená součástka na základní desce notebooku
2500+500 poštovné (nebo kde je háček?), to není tak strašné když ten noťas stojí 9000Kč+. Jak bys to teda řešil ty? Dát to nějaké specializované firmě?
Re: Spálená součástka na základní desce notebooku
2500+500+VAT
VAT mi to ukazuje 35 USD.
A to ejste nevidis aktualni kurz, takze to bude o par stovek vic nez to ukazuje v Kc.
Neskoci ti po tom ale cesky celnik, protoze uz to prijde proclene od Americanu.
VAT mi to ukazuje 35 USD.
A to ejste nevidis aktualni kurz, takze to bude o par stovek vic nez to ukazuje v Kc.
Neskoci ti po tom ale cesky celnik, protoze uz to prijde proclene od Americanu.
Re: Spálená součástka na základní desce notebooku
Jo, už vidím no. Takže co teď s tím? Vyhodit to, to se bude těžko majiteli vysvětlovat. Jaký je ceník specializovaných servisů netuším, ale pokud na tom někdo stráví 10 hodin a bude chtít 3 kila za hodinu tak jsme zase kde jsme byli.
Re: Spálená součástka na základní desce notebooku
Normalnimu cloveku staci ukazat tu fotku spalene desky aby uznal, ze je to na vyhozeni.
Podle me se to do opravit, kdyz to das nekomu, kdo to umi - je potreba vyresit ty vytrhane cesty,
pripadne podle schematu desky zmerit jestli nekde neni dalsi problem. Neni to jen o tom pripajet
ten mosfet, je potreba napred udelat misto kam se to pripaji ktere je urvane.
Samozrejmne je mozne, ze mohou byt odpraskle dalsi soucastky na kterych to neni videt.
Porad jsi neukazal fotku jak to vypada vycistine - ta posledni fotka je sice o neco lepsi, ale do vycistene
desky to ma jeste hodne daleko.
Podle me se to do opravit, kdyz to das nekomu, kdo to umi - je potreba vyresit ty vytrhane cesty,
pripadne podle schematu desky zmerit jestli nekde neni dalsi problem. Neni to jen o tom pripajet
ten mosfet, je potreba napred udelat misto kam se to pripaji ktere je urvane.
Samozrejmne je mozne, ze mohou byt odpraskle dalsi soucastky na kterych to neni videt.
Porad jsi neukazal fotku jak to vypada vycistine - ta posledni fotka je sice o neco lepsi, ale do vycistene
desky to ma jeste hodne daleko.
Re: Spálená součástka na základní desce notebooku
https://www.aliexpress.com/w/wholesale- ... =1&CatId=0 ... jsou i levnější
i7 10700/Grandis 3/ z490 Meg Unify/XPG GAMMIX S11 Pro 500GB/Samsung 970 EVO PLUS 1TB/ Define R5/ Patriot Viper 4 16GB Kit 3400/ 4TB Skyhawk/ CORSAIR 750W RM750x/sound blaster zx/ Dell S2721DGF /MSI RX 6600 XT GAMING X 8G /4TB Ironfolf pro
-
- Podobná témata
- Odpovědi
- Zobrazení
- Poslední příspěvek
-
- 16 Odpovědi
- 16615 Zobrazení
-
Poslední příspěvek od petr22
-
- 1 Odpovědi
- 7865 Zobrazení
-
Poslední příspěvek od Alferi
-
- 29 Odpovědi
- 24391 Zobrazení
-
Poslední příspěvek od Sirkosta
-
- 6 Odpovědi
- 7300 Zobrazení
-
Poslední příspěvek od viktorsavo
-
- 10 Odpovědi
- 15347 Zobrazení
-
Poslední příspěvek od Alferi



